首页
关于我们
企业资质
组织架构
公司环境
新闻中心
公司新闻
行业新闻
政策法规
工程案例
企业文化
员工风采
人力资源
用人理念
人才招聘
联系我们
在线留言
新闻中心
公司新闻
行业新闻
政策法规
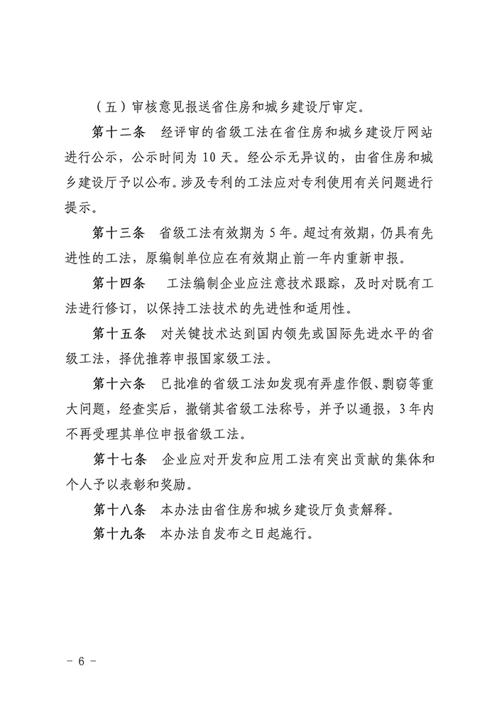
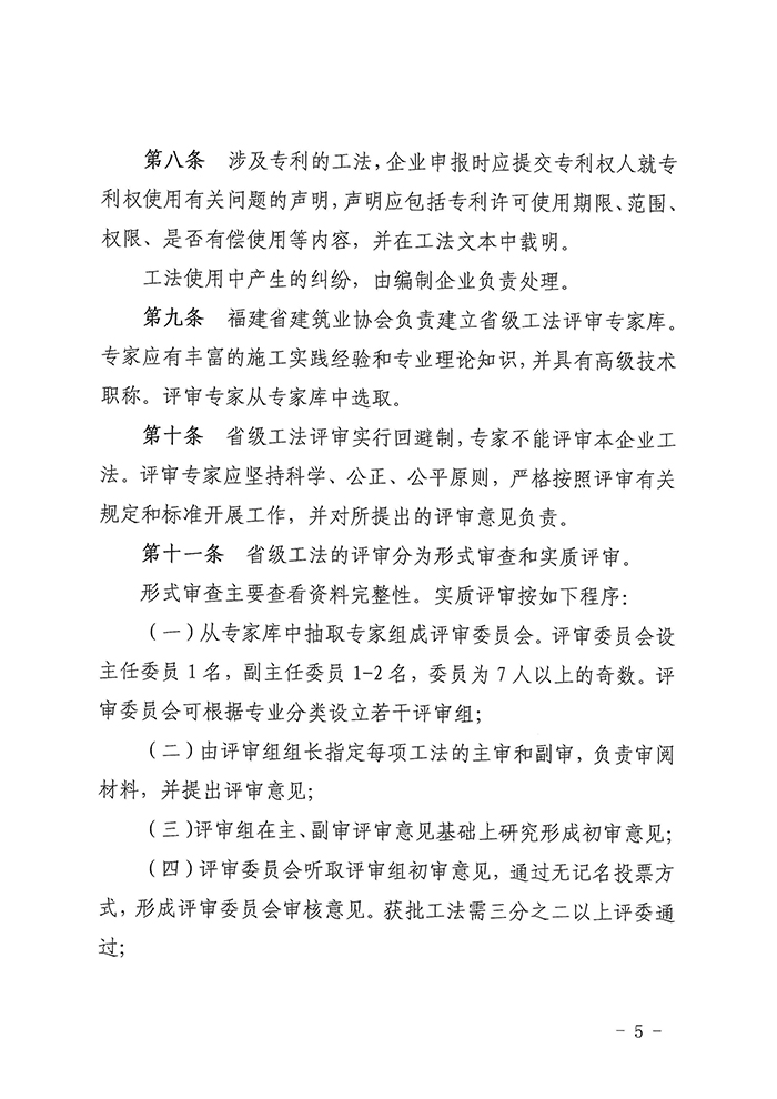
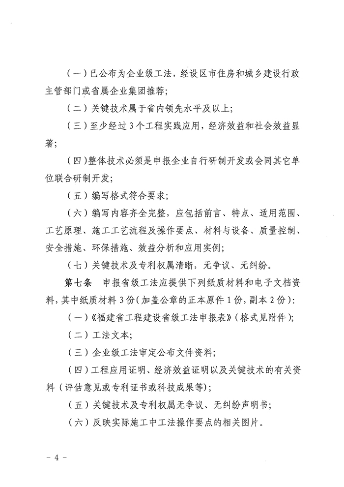
公司新闻
当前位置:
首页
> 公司新闻
转发:闽建协函(2023)61号 关于征集《福建省工程建设省级工法管理实施办法》后评估意见的函
发布时间:2023-12-14 17:14:59
上一篇:
转发:2023年度福建省二级造价工程师职业...
下一篇:
转发:福建省住房和城乡建设厅关于建设工...
-----友情链接----
----福建省水利厅----
----福建省水利工程协会----
----福建省工程建设质量安全协会----
----福建省住房和城乡建设厅----
----全国水利建设市场信用信息平台----